本科生毕业设计“云指导”,保障线上线下“同质等效”

时间:2020-04-19作者:文章来源:ac米兰官网中文网站浏览:1279


当“毕业季”遇上了“疫情期”,作为大四的你,是否为如何开展毕业设计、如何顺利毕业、如何顺利就业等问题担心?来看看计算机学院是如何做的吧!

一、自研毕业设计指导系统,流程全覆盖

 “疫情”期间无法返校,学生毕业设计工作如何开展?计算机学院自主研发的毕业设计指导系统——轻教系统(可远程访问,以下简称系统),由学院于金峰老师带领团队成员于2016年开始研发,2017年投入使用。系统在功能上实现了毕业设计各阶段任务的全覆盖,为学生、教师、团队负责人以及学院管理员从前期志愿填报、导师选择、立题、下任务书、开题报告、情况记录等毕业设计过程的管理、以及专家组评审、到最后的毕业答辩等工作提供全方位的帮助。

本科生毕业设计线上流程图

写情况记录?可以;

下载立题论证书/任务书?可以;

教师在线评阅?可以;

教师布置任务?可以;

校外访问?可以;

学生提交毕业设计情况记录(周记)

系统按照学校毕业设计工作管理规范,将14周毕设工作分为四个阶段:立选题阶段,开题阶段,中期及论文撰写阶段,答辩阶段。每个阶段按照具体的工作分为不同的模块,如毕业设计中期检查模块,学院发布中期检查时间区间,各毕设团队进行分组并在系统中设置好本组中期检查时间地点,系统根据教师分组情况将学生自动分配,学生可在系统中上传中期答辩PPT,中期答辩小组组长可在系统中查看本组学生的立题论证书、任务书、中期检查PPT等材料,能够及时全面的了解学生毕设情况,更好的进行中期检查工作。经过两年的运行,系统不断完善,保证毕设管理工作线上线下等效的同时,具有过程管理有迹可循,文档资料完整齐备,数据统计准确高效,线上审阅方便快捷,质量监督全面精准等优势。

二、三级管理体制提供保障,线上指导永不缺席

疫情发生以来,学院启动了本科生毕业设计应急措施,指导教师与学生建立在线指导关系,落实疫情期间的毕设工作,保障毕业设计工作进度不延迟、质量不降低。学院建立了“学院-毕设指导团队-指导教师”的三级管理体制,在进度推进和质量把关方面三方齐抓共管,保障毕设工作顺利进行;

学院组织毕业设计指导老师于开学前两天完成覆盖全院共462名学生毕业设计指导工作视频会议,对毕业设计工作提出了要求:

1、对学生进行积极的心理疏导,鼓励学生传承“军工精神”,“疫情”期间对自己的要求不放松;

2、要求学生每两周在毕业设计指导系统——轻教系统按要求提交情况记录,如不按时间提交,第一次提醒,第二次警告,第三次计入毕业设计最终成绩;

3、要求指导教师与所指导学生建立线上联络(微信群、QQ群等),每周至少进行一次线上见面会,进行进度检查及指导,并上报见面会时间,指导结束后提交会议纪要及指导会议截图;

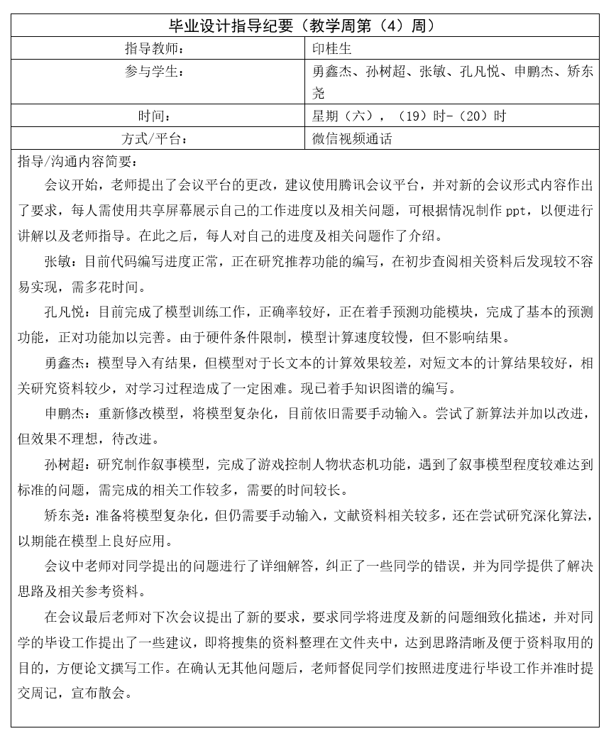
毕业设计指导纪要

毕业设计指导会议截图

4、学院建立了毕业设计工作监督小组,按照导师上报的见面时间,监督小组随时进入会议监督教师指导情况,切实保障毕业设计工作顺利进行;

三、各种渠道接收反馈信息,及时开展毕业设计提醒工作

学院每2周对学生进行一次问卷调查,调查内容包括毕业设计进展情况、教师指导情况、目前存在的困难等内容,及时了解学生毕设进展情况及动态。

毕业设计指导满意度调研

毕业设计完成进度调研

对于湖北籍学生,考虑其心理压力及返校时间的不确定性,学院予以重点关注,单独建立湖北籍学生和指导教师群,学院组织召开视频会议,想学生之所想、急学生之所急,切实解决学生最急迫、最紧要的问题,保证每一位学生顺利完成毕业设计。对湖北籍学生专门设计调查问卷,并形成问卷结果报告,报送指导教师,进行特别关注。

湖北籍学生毕业设计指导群

湖北籍学生毕业设计调查报告报送指导教师

毕业设计工作监督小组成员每周进行一次在线检查,对学生提交周记情况,毕业设计指导情况进行监督检查,学生毕业设计完成进度进行检查,对进度较慢、质量不高的毕业设计予以提醒及重点关注。

对于“疫情”期间,因实验环境问题无法顺利开展毕业设计的学生进行统计,积极与指导教师沟通,商讨解决方案,采取微调毕业设计题目,重新设计毕业设计任务书等方式,保障学生毕业设计的顺利开展。

学院对从各个层面反馈的问题及时处理,进行指导教师、学生层面的提醒:

1、按照指导教师提交的指导见面会时间表,提前一天进行提醒;

毕业设计指导会议提醒

2、对没有按时提交毕业设计指导会议纪要的教师,进行提醒;

未及时提交纪要教师提醒

3、对未在规定时间内提交周记的学生,进行提醒;

4、将学生在问卷调查中提出的问题反馈给指导教师,提醒教师关注。

5、对毕业设计工作监督小组检查过程中发现的问题,反馈给指导教师,提醒指导教师关注。

通过以上各项举措,学院毕业设计工作进展顺利。

指导教师王勇表示“面对新冠肺炎疫情的在线教学教育新形势,努力做到疫情期间不停学,论文指导不断线。学生分布五湖四海,每周相聚毕设云端,师生共话一周来毕设工作的成果和困难,分享毕设过程的苦与乐,真正做到了不停学、多讨论、勤指导,达到了过程性考核的效果。与线下相比别有一番风味,往往比面对面更加便捷、灵活和高效,拉近了与学生们的距离。希望在将来抗击疫情战斗胜利后,形成常态化方式,作为线下正常毕业设计指导工作的有益补充,必将提升毕设工作和学生的培养质量”。

20162011班贾振坤同学认为:“我感觉这个形式很棒,非常适合计算机专业的学生,可以在屏幕共享的时候和老师分享代码运行,不用像面对面一样还需要背着电脑。老师也很细心的给予我们解答和给我们提出建议,对我的毕设推进了一大步”。

四、学院下一步工作安排

毕业设计中期检查在即,学院于413日召开了毕业中期检查工作布置视频会议,各指导团队负责人参加了会议。会议指出了中期检查应关注的重点,要求严格把关,充分利用中期检查的机会,及时发现进展较慢、工作量不足、工作内容与任务书有偏差,论文质量不高的学生,督促学生在后续工作中予以调整,保证高质量的完成毕业设计。

同时,会议明确了中期检查的形式及分组情况,要求各检查小组以视频会议、共享屏幕的形式进行,并全程进行录音录像。学院督导随时进入会议监督。

另外,学院拟开展毕业设计论文写作指导工作,总结优秀论文的优秀元素,督促学生形成个人的论文框架和思路,顺利进行论文写作。

学院毕业设计中期检查会议记录